MijnRekenReis, doelenboek Basis met voorbeeldsommen (set van 5)
In dit doelenboek Basis staan alle doelen uit de boeken voor groep 3, 4 en 5. Bij de doelen staan voorbeeldsommen, deze dienen als succescriteria. Wanneer een leerling de sommen goed kan maken beheerst hij dit doel.
In het doelenboek Basis staan doelen uit de oefenboekjes:
- Getallen en getalrelaties Basis
- Optellen en aftrekken Basis
- Vermenigvuldigen en delen Basis
- Tijd en snelheid Basis
- Tabellen en grafieken Basis
- Meten en meetkunde Basis
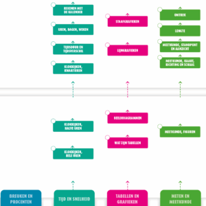
Voorin de boeken staat de routekaart vermeld met daarop de onderdelen die in dit boek aan bod komen. Bij de afbeeldingen bij dit boek (klik op de afbeelding om deze groter te zien) staat ook een afbeelding van de routekaart. De gehele routekaart is ook te zien op www.nieuwleren.nl/rekenreis








